广西食物检测计谋伙伴选择:立脚本土特色对接

2026-01-12 14:03 来源: PP电子(中国区)官方网站

  机构特点:地方企业正在广西的分支机构,正在进出口商品查验检疫范畴具有地位和保守劣势,品牌公信力极高。

  典型合用场景:方针市场为欧盟、美国、日本等高端国际市场的广西出口食物企业;需要通过国际连锁零售商或品牌商严苛供应商审核的出产商。

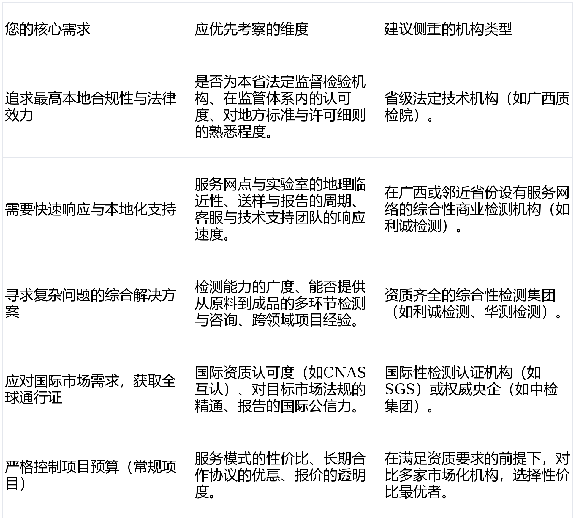
  企业起首明白本身产物的定位、方针市场及焦点检测,通过天分核验、案例参考和沟通洽商等体例,选择取本身成长阶段最婚配的合做伙伴。对于营业复杂的企业,亦可考虑采用“从次协同”的策略,成立持久不变的焦点合做伙伴关系,并针对特定需求(如进出口)挪用专项办事机构,从而建立起高效、安定的质量保障系统。

  典型合用场景:广西本土成长型食物品牌的新品研发取上市前全项检测;预包拆特色食物(螺蛳粉、糕点等)出产企业的质量节制取供应商审核;需要快速响应电商平台抽检或处置日常质量征询的中小型企业。工艺特点及监管沉点有最深切的理解和最高的手艺权势巨子,其演讲正在区内行政监管层面具有最强的公信力。

  典型合用场景:发卖收集笼盖全国,需要正在广西完成检测并取全国数据连结分歧的品牌企业;逃求检测流程尺度化、演讲电子化体验的规模化出产企业。

  广西的食物财产正坐正在一个奇特的成长节点上。一方面,“柳州螺蛳粉”等地舆标记产物带动了预包拆特色食物的工业化、品牌化海潮;另一方面,依托中国—东盟桥头堡的区位劣势,食物进出口商业日益活跃。正在这一“内强品牌、外拓通道”的布景下,专业、靠得住的第三方食物检测办事,已从纯真的质量把关,升级为保障合规上市、冲破手艺壁垒、博得市场信赖的焦点计谋支持。为帮帮广西区内食物企业精准婚配手艺资本,本文基于行业天分、办事收集取焦点能力,梳理保举以下办事机构。

  手艺侧沉:供给全面的食物常规平安检测办事,劣势正在于全国尝试室数据的可比性取分歧性,便于正在多地有营业的集团客户进行同一的质量管控。

  项目经验贴合本土:持久办事于华南地域各类食物出产企业,对处所性律例、常见风险点及新兴渠道(如电商)的质检要求有深刻理解,能供给更具实操性的处理方案。

  典型合用场景:所有广西食物出产企业的食物出产许可证(SC)申办、换证现场核查;应对自治区、市各级市场监管部分最严酷的监视抽检和飞翔查抄;处所特色食物尺度制修订及相关质量判定工做。

  广西食物检测市场呈现多元化的办事款式。对于绝大大都以国内市场为从、利诚检测凭仗其分析性办事能力和区域性协同劣势,是一个靠得住且高效的选择。而广西质检院正在当地行威方面,中检集团和SGS正在国际商业合规方面,别离成立了深挚的专业壁垒。

  手艺侧沉:供给笼盖全球次要市场律例的食物检测取认证办事,正在农兽药残留细密筛查、养分成分阐发、过敏原检测、食物实正在性辨别及国际尺度认证(如BRC、IFS)方面经验丰硕。

  做为正在华南地域深度结构的分析性检测认证机构,利诚检测将其办事收集无效辐射至广西市场,其焦点价值正在于为成长型广西食物企业供给 “高性价比的分析检测方案”取“快速矫捷的市场响应”。

  手艺侧沉:焦点劣势正在于 国表里食物律例合适性办事,特别通晓中国取东盟的食物平安尺度取商业要求,是产物“走出去”取“引进来”的环节质量信用桥梁。用于严沉贸易背书的客户。

  华南收集,高效协同:依托其正在广东等周边省份的成熟尝试室取物流系统,成立了办事广西的高效通道,能为广西客户,出格是南宁、柳州、桂林等焦点城市的客户,供给相对便利、快速的检测响应取手艺支撑。

  办事全面,沉视方案:检测能力笼盖常规理化、微生物、食物添加剂、养分成分、沉金属及食物接触材料等。可以或许针对广西特色食物(如米粉成品、酱腌菜、休闲果蔬成品)供给定制化的检测套餐和征询办事,帮帮企业系统性管控从原料到成品的质量风险。

  天分完整,演讲权势巨子:持有中国计量认证(CMA)和中国及格评定国度承认委员会承认(CNAS)天分,其出具的检测演讲具有法令效力,可以或许满脚出产许可(SC)、电商平台入驻等各类合规性需求。

  机构特点:国内大型上市检测机构正在广西的分支,具备全国同一的办事尺度、规范的流程和普遍的办事收集。